关于举办第四期血液净化感染控制专业能力培训班的通知
2025-01-2415

各有关单位和个人:
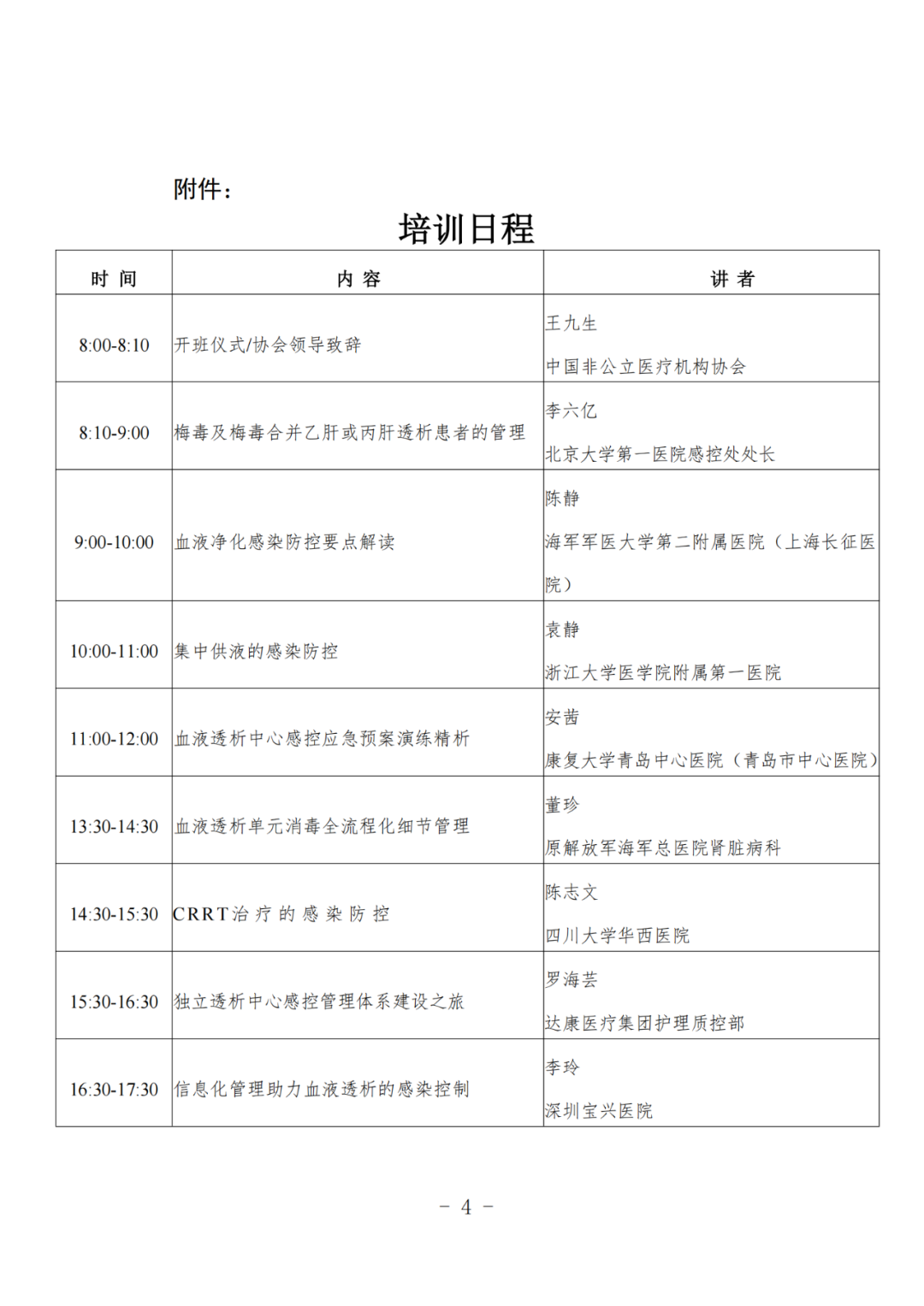
为了进一步提升血液透析领域一线临床人员的感控能力和专业水平,优化感控人员结构,中国非公立医疗机构协会特设立“血液净化感染控制专业能力培训项目”。此项目已于2023-2024年期间举办三次线上培训,每期培训人数均超过300人。现定于2025年3月22日在线上举办“第四期血液净化感染控制专业能力培训班”,届时将邀请经验丰富的临床专家和一线从业人员传授感染监测、血液净化院感管理、工程设备院感管理、感控案例分析、医疗废物管理和新技术新疗法中的医院感染防控等专业知识,旨在夯实感控人员的专业基础,扎牢院感防控的“篱笆”。现将有关事项通知如下:本次培训班采取线上形式开展,具体参会链接另行通知。全国范围内各医疗机构(包括综合性医院、独立血液透析中心、肾脏病专科医院和基层医院)从事血液透析院感管理的专业人员,同时要求在血液透析室有三年以上的从业经验。全程参加培训并考核合格者将获得由中国非公立医疗机构协会颁发的“血液净化感染控制专业能力培训证书”。学术指导:中国非公立医疗机构协会肾脏病透析专业委员会(一)报名截止日期:2025年3月21日12:00;(二)报名缴费:本次培训班报名费500元/人。请参培人员扫描下方二维码填写报名信息并缴费。

点我访问原文链接