中国非公立医疗机构协会医疗设备管理分会关于招募医疗设备全生命周期信息化平台2.0系统免费试用单位的通知
2025-01-0614

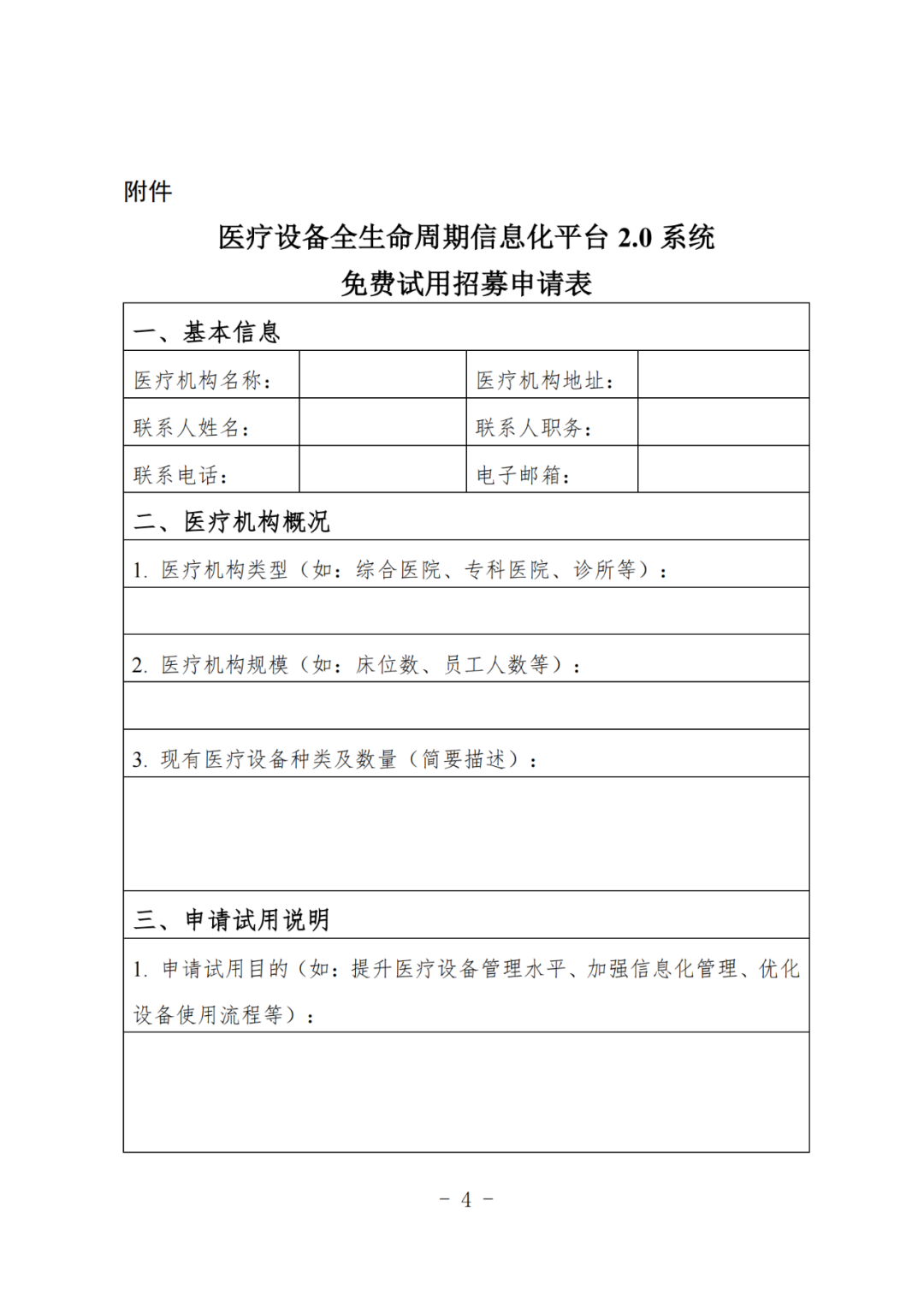
为贯彻落实《医疗器械监督管理条例》《医疗器械临床使用管理办法》等文件精神,进一步加强医疗设备规范化管理,提升医疗设备管理水平,发挥行业组织的自律管理作用,中国非公立医疗机构协会医疗设备管理分会(以下简称“分会”)经过四年的精心研发,现已成功推出“医疗设备全生命周期信息化平台2.0”系统。为了更好地推广该系统,加强专业人才培养与队伍建设,并广泛征求用户意见,分会现决定面向协会会员单位、医疗机构招募200家免费试用单位。现将有关事项通知如下:医疗设备全生命周期信息化平台2.0系统是由分会专为中国非公立医疗机构打造的医疗设备管理系统,旨在实现医疗设备的采购、入库、使用、维护、报废等全生命周期的信息化管理,提高设备管理效率,降低运营成本。通过本次招募活动,充分发挥行业组织的自律管理作用,促进医疗设备规范化管理,加强专业人才培养与队伍建设,同时广泛征求用户意见,进一步完善系统功能。获得试用的医疗机构将获得平台2.0的试用期限为45天。(一)填写招募申请表(见附件),并以电子邮件形式发送至分会邮箱ylsbgl@cnmia.org;(二)分会将对申请试用的医疗机构进行线上沟通和考察,评估其是否具备试用条件;(三)考察合格的医疗机构将被确定为试用单位,并获得系统试用账号和密码;(四)试用结束后,分会将收集试用单位的反馈意见,并对系统进行进一步优化。(一)分会将为试用单位提供为期一个月的技术支持服务。(二)试用合格的医疗机构在正式使用系统时,将只收取每年少量的平台基本功能的运维费用。(一)分会将通过微信公众号发布试用单位的招募信息及试用成果。本次招募截止日期为2025年2月28日。请各会员单位踊跃参与,积极申请试用,共同推动医疗设备管理信息化进程。分会副秘书长:张迅,联系电话:1500009 9316。分会信息化平台负责人:胡颖硕,联系电话:18917000817。分会信息化平台技术总监:吴海云,联系电话:1377748 8857。请各会员单位高度重视此次招募活动,积极参与试用,共同推动医疗设备管理规范化、信息化进程,加强专业人才培养与队伍建设。分会对本次通知具有最终解释权。



(长按扫码下载附件)
点我访问原文链接