关于召开消化病专业委员会2024年年会暨消化系疾病最新诊治指南及进展学习班的通知
2024-12-1129

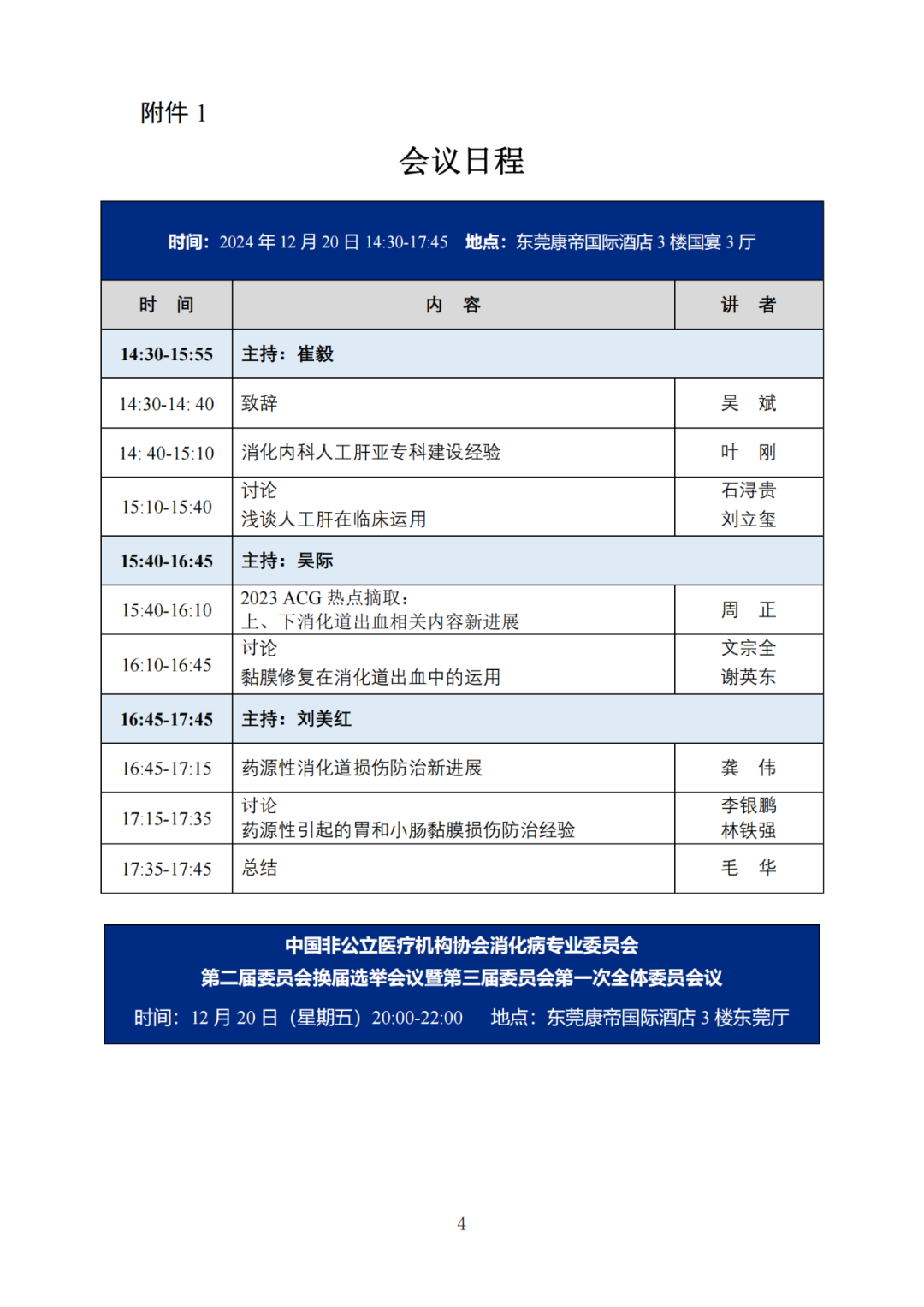
中国非公立医疗机构协会(以下简称“协会”)消化病专业委员会(以下简称“专委会”)2024年年会暨消化系疾病最新诊治指南及进展学习班定于2024年12月20-22日在广东省东莞市东莞康帝国际酒店召开,同时,根据《章程》《分支机构管理办法》等有关规定,经报总会批准,决定于年会期间召开专委会换届选举会议。有关事项通知如下:(一)专委会第二届委员会换届选举会议暨第三届委员会第一次全体委员会议:1.报到时间:12月20日14:00-19:00;2.会议时间:12月20日20:00-22:00;3.会议内容:通报专委会第二届委员会工作报告、换届选举会议筹备情况及第三届委员会候选名单组成及产生情况、选举产生专委会第三届委员会各级成员、审议《专委会管理办法》等。(二)专委会2024年年会暨消化系疾病最新诊治指南及进展学习班:1.报到时间:12月20日07:30-12:00;3.会议内容:本次年会将聚焦消化疾病治疗的系统化、规范化与精准化进行深入研讨,以及专题分享非公立医疗机构的建设和管理经验,共同探讨当前医疗领域热点难点问题。具体议程见附件。(三)会议地点:东莞康帝国际酒店(地址:广东省东莞市南城区鸿福路200号海德广场)。(一)本次会议免收注册费,参会人员交通、住宿费用自理,不安排接送机/站。请于12月10日前扫描下方二维码注册报名。

(二)本次会议为国家级继续教育项目,项目编号:2024-03-03-147(国),完成学习并考试合格通过者可授予相应的国家级继续教育项目Ⅰ类学分6分。(三)专委会第三届委员会全体委员候选人须到现场参加专委会换届选举会议,无故缺席视为放弃委员候选资格。届时将于会议期间颁发第三届委员会成员聘书。1.联系人:冼楚盈 13570095823 廖老师 150175948032.邮箱:xiancy@taomed.com.cn3.联系地址:中山大学附属第三医院(广州市天河区天河路600号综合楼15楼)



点我访问原文链接