关于组织参加“第9届亚洲-大洋洲物理医学与康复医学大会”及赴新马泰开展医疗考察交流的通知(第二轮)
2025-03-219

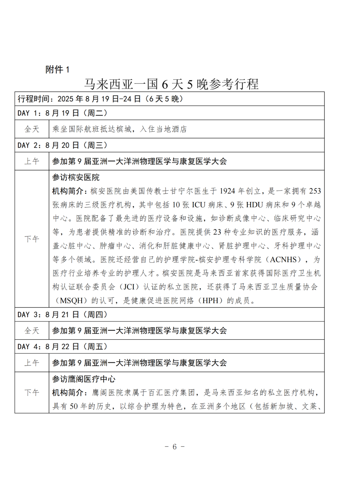
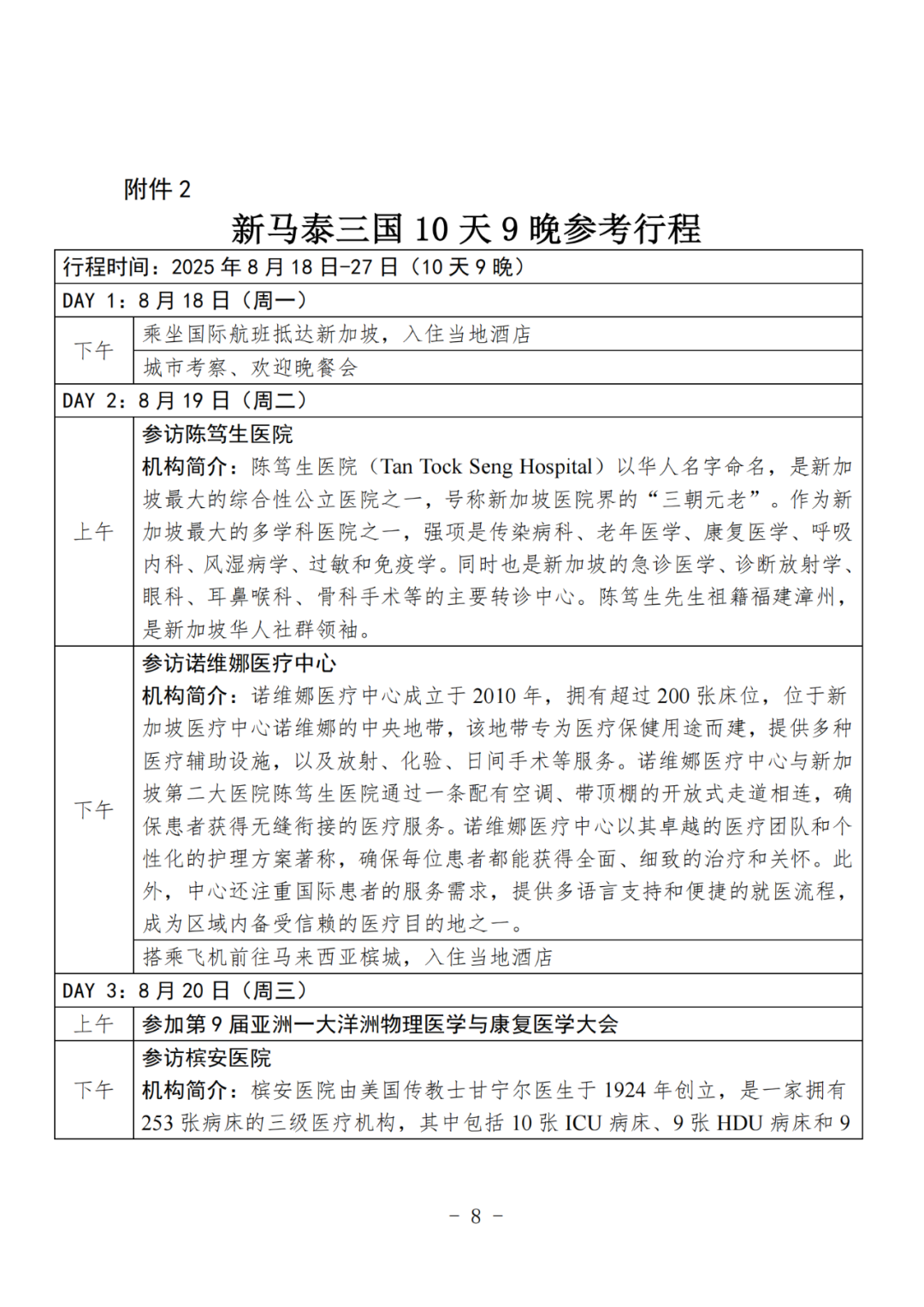
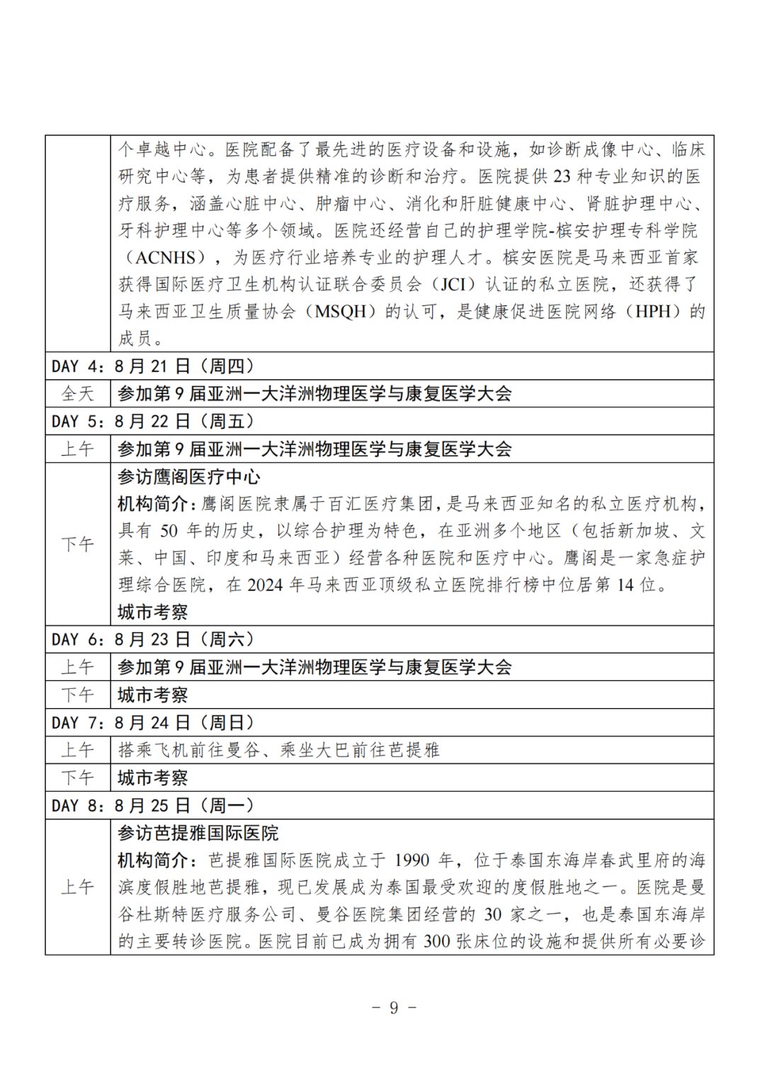
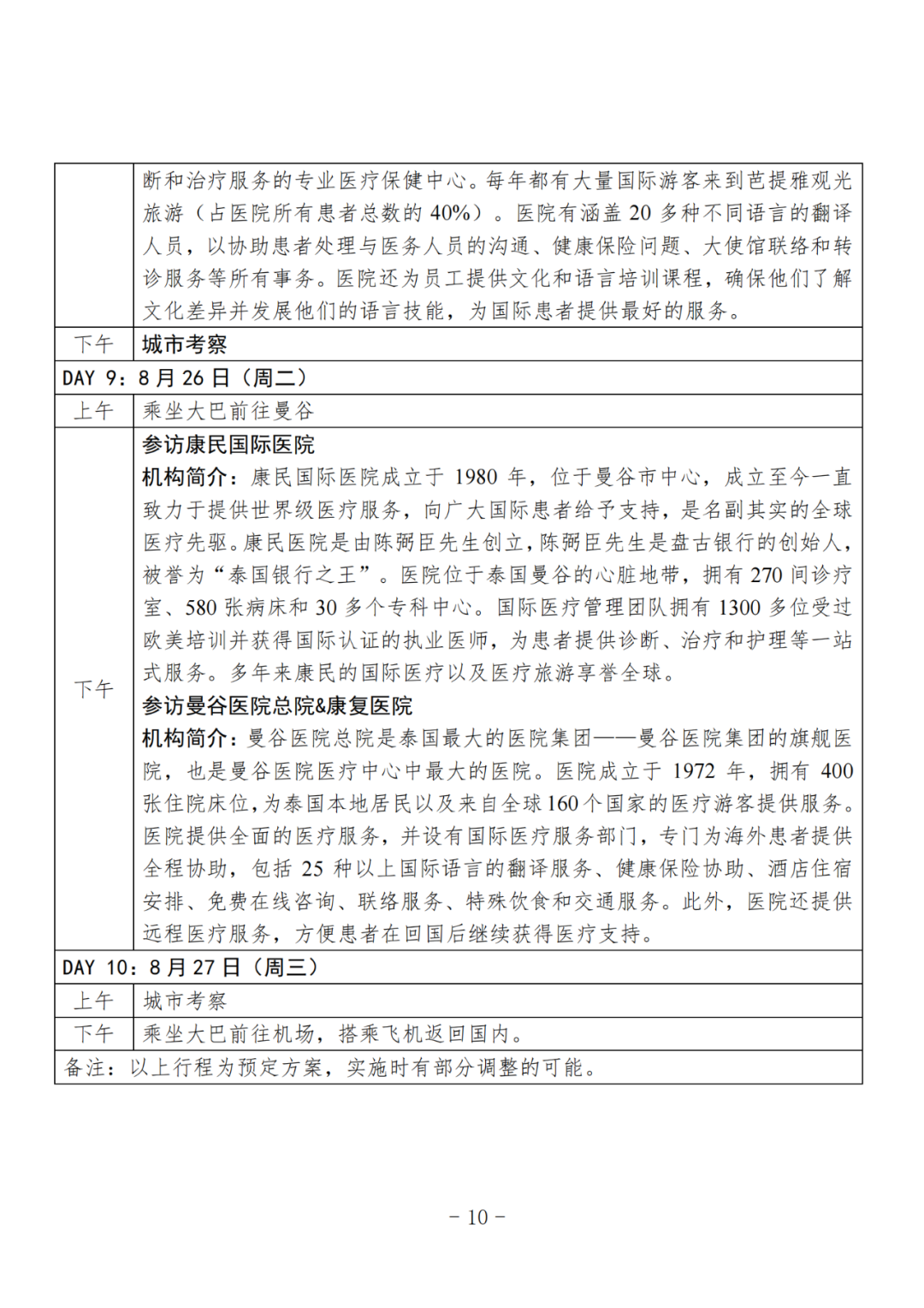
为加强中国、新加坡、马来西亚、泰国等国在康复和辅助医疗领域的交流合作,进一步了解国际先进的诊疗模式和国际前沿创新研究进展,由中国非公立医疗机构协会(以下简称“协会”)联合协会康复医学专业委员会(以下简称“专委会”)共同主办的赴马来西亚参会及赴新马泰医疗考察交流活动(以下简称“活动”)将于2025年8月18日-27日举办。现将有关事宜通知如下:(一)组织参加“第9届亚洲-大洋洲物理医学与康复医学大会(AOCPRM 2025)”(以下简称“大会”),大会将于2025年8月21日-23日在马来西亚槟城举行,会议主题为“未来康复:根基牢筑,迈向新境”。本次大会康复产业论坛与重症康复论坛由专委会承办,将组织相关领域的专家、同道就中国康复产业、重症医学、康复设备、中医骨伤、儿童康复相关领域的发展进行交流与经验分享,论坛语言为中文。(二)组织康复和辅助医疗领域投资人、管理者、医疗医护工作者赴新加坡、马来西亚、泰国三国的知名医疗与康复机构访问交流。结合该国国情,了解国际医疗健康与康复医学诊疗模式,与当地资深医院管理人员、康复科医生、科研机构研究人员面对面沟通交流,深入探讨交流康复医疗、康复产业等领域的合作。东方华康医疗集团、湘雅博爱康复医院、健嘉医疗投资管理有限公司、西安中医脑病医院、龙岩慈爱医院、深圳龙城医院、南京紫金医院、广东佛山健翔骨伤医院、顾连医疗集团、德驭医疗集团康复医院、四川泰康医院、厦门弘爱医院、深圳柏龄中医医院8月19日-24日,共计6天5晚(具体行程参考附件1)。8月18日-27日,共计10天9晚(具体行程参考附件2)。参加第9届亚洲-大洋洲物理医学与康复医学大会(AOCPRM 2025),聆听国际知名专家演讲,参与专题讨论,了解康复医学前沿技术与临床实践经验,与国内外同行交流互动。1.新加坡:参访陈笃生医院、诺维娜医疗中心等知名医疗机构,学习康复医学先进技术与管理模式;2.马来西亚槟城:考察槟城槟安医院、鹰阁医疗中心,了解康复治疗技术与医疗旅游模式;3.泰国芭提雅、曼谷:参访芭提雅国际医院、康民国际医院、曼谷医院总院及康复医院,探索康复医学与医疗旅游的创新实践。1.非公立医疗行业康复和辅助医疗专科的投资人、管理者、专家医生等相关人士;2.康复专业医院院长、副院长等医院管理层,综合医院康复科科室主任、业务骨干;
费用包含活动期间国际往返机票、星级酒店住宿、用车、餐饮、翻译、参访资料、旅行保险、大会注册、医疗机构考察等费用。本次活动以自愿报名为原则,请意向报名人员于5月30日前扫描下方二维码完成报名信息填写,协会将根据报名情况安排人员联系办理相关手续。






点我访问原文链接