第四届中国智慧健康高质量发展大会暨信息化专业委员会2025年学术年会招商函
2025-03-1022

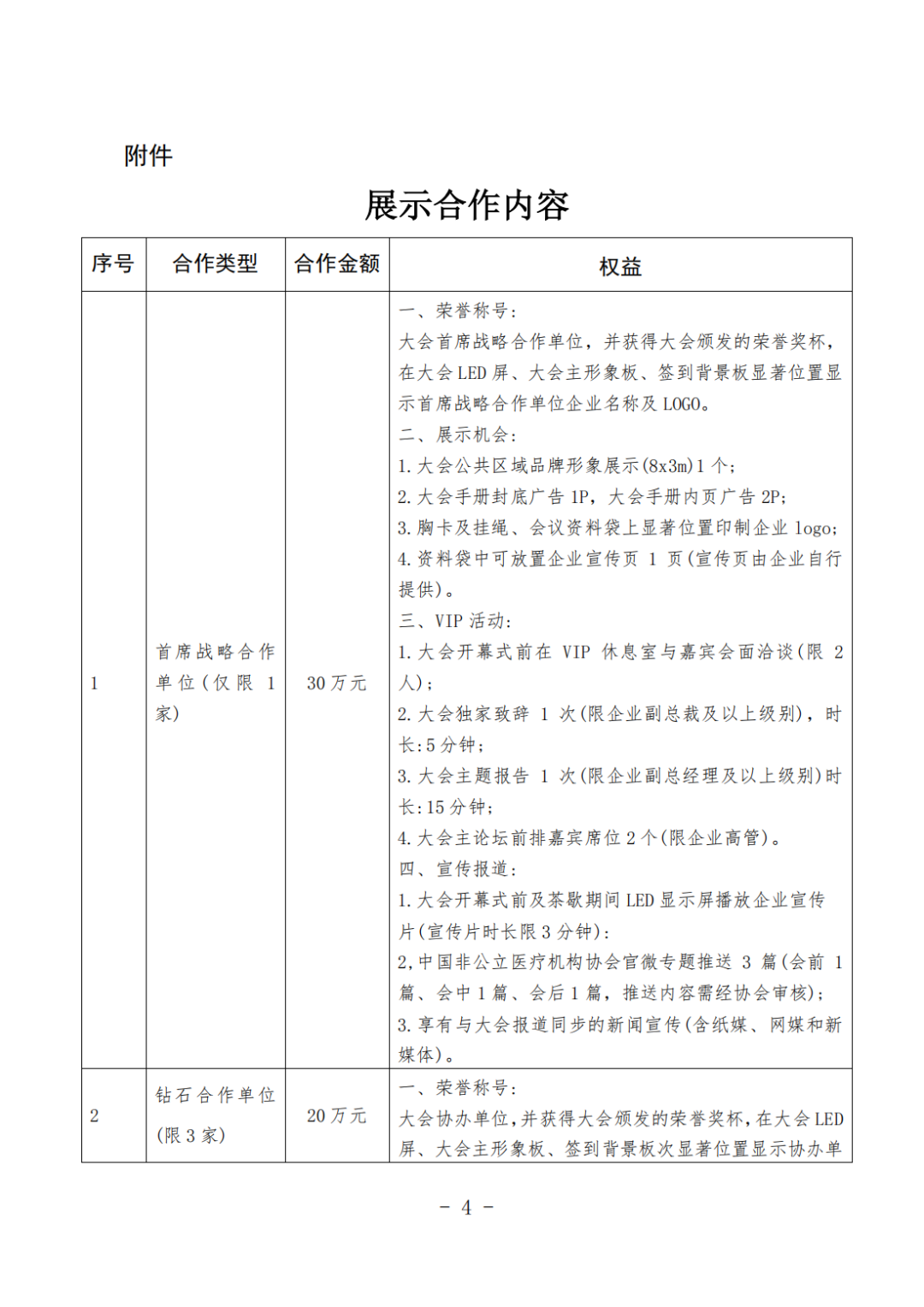
为深入探讨智慧健康领域的最新进展,促进学术交流与合作,共同推动我国社会办医信息化、智慧化高质量发展,经研究决定,中国非公立医疗机构协会信息化专业委员会(以下简称专委会)拟定于2025年6月20-21日在浙江省杭州市召开“第四届中国智慧健康高质量发展大会暨信息化专业委员会2025年学术年会”。会议以“数智科技引领未来,共筑医疗健康服务新生态”为核心议题,汇聚行业知名专家、学者、全国医疗机构院长及信息化负责人,围绕智慧健康领域的最新技术、发展趋势和实践应用等相关话题进行交流与热烈研讨。现诚邀各有关单位合作支持,会议有关信息及合作事项如下:2025年6月20日 14:00-19:00 会议报到;2025年6月20日 19:30-20:30 专委会换届大会;2025年6月21日 第四届中国智慧健康高质量发展大会暨协会信息化专委会2025年学术年会;(二)会议地点:杭州白金汉爵大酒店(浙江省杭州西湖区珊瑚沙东路9号)。(一)请意向支持单位与展示合作联系人联系,确认合作意向并签订协议。所有合作费用需在2025年6月5日前交付,展位将根据赞助金额以及交付时间分配。



点我访问原文链接